Délivrance de médicaments (antibiotiques) en pharmacie d’officine après réalisation d’un TROD angine

Suite à la parution de l'arrêté en date du 17 juin 2024, les pharmaciens d’officine sont autorisés, sous conditions, à délivrer des antibiotiques sans ordonnance, après réalisation d’un test rapide d’orientation diagnostique. Cette nouvelle activité n’est soumise ni à autorisation ni à déclaration, mais repose sur le respect par les pharmaciens des conditions prévues par la règlementation.

Conditions techniques

Afin de pouvoir réaliser les TROD « angine », l’officine doit obligatoirement disposer de :

  • Locaux adaptés à la réalisation du test, comprenant un espace de confidentialité pour mener l’entretien préalable, accessible depuis l’espace client, sans accès possible aux médicaments.
  • Equipements adaptés permettant d’asseoir la personne pour la réalisation du test rapide oropharyngé d’orientation diagnostique des angines à streptocoque du groupe A ; 
  • Un thermomètre et d’un tensiomètre (permettant de rechercher les signes de gravité/complication prévus dans les logigrammes. A nettoyer/désinfecter entre chaque patient) ; 
  • Un point d’eau pour le lavage des mains ou de solution hydro-alcoolique (penser à vérifier la péremption de la SHA) ; 
  • Matériel nécessaire pour la réalisation du test, conforme à la réglementation européenne : notamment lampe d’examen, gants, masques, chronomètre, abaisse-langues, écouvillons de prélèvement
  • Tests rapides oro-pharyngés, revêtus d’un marquage CE, d’orientation diagnostique des angines à streptocoque du groupe A (penser à vérifier la péremption du kit et respecter les conditions de conservation prévues par le fabricant) ; 
  • Un pèse-personne (permettant d’adapter la posologie de l’antibiotique délivré le cas échéant notamment pour les enfants) ; 
  • Matériel pour éliminer les déchets professionnels : carton pour DASRI mous (norme NF X30-507) ou en l’absence, double emballage en sacs normés type EN 13592 (sac type ordures ménagères) pour les déchets contaminés (tests, écouvillons, abaisse-langues…) ; sac à ordures ménagères pour les déchets non contaminés (gants, masques…). 

Tous ces éléments relatifs aux conditions techniques sont repris ici : Annexe V de l’arrêté du 17 juin 2024.

Logigrammes de réalisation du TROD « angine » et de la dispensation d’antibiotiques

Cas 1 : Patient orienté vers la pharmacie par un médecin 
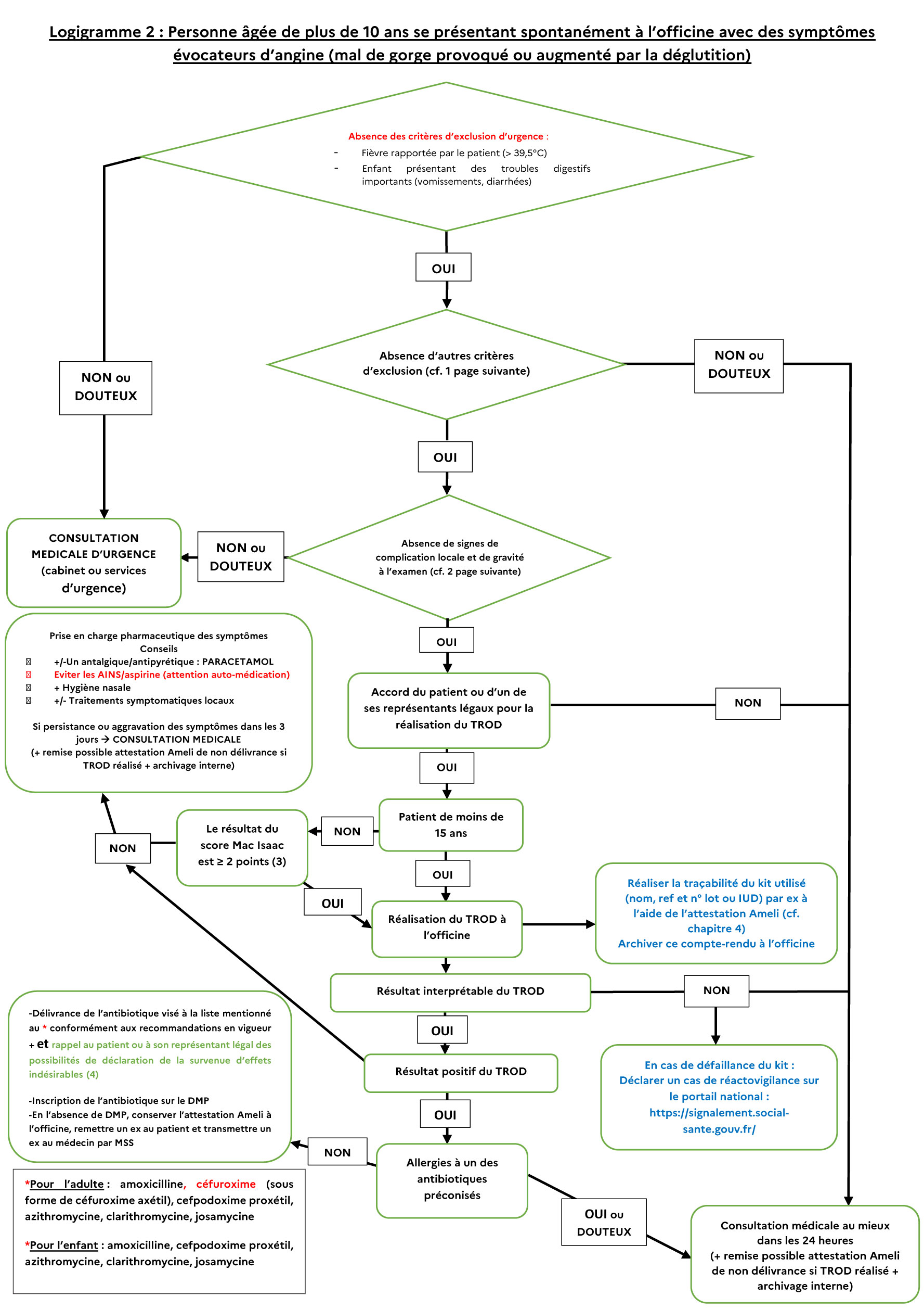
Cas2 : Personne âgée de plus de 10 ans se présentant spontanément à l’officine avec des symptômes évocateurs d’angine (mal de gorge provoqué ou augmenté par la déglutition)
(1) Autres Critères d’exclusion :
  • Recueil insuffisant des informations médicales : non maîtrise de la langue française, réponses inadaptées en l’absence de dossier médical disponible 
  • Patient de moins de 10 ans ; 
  • Eruption cutanée associée chez un enfant (moins de 15 ans) ; 
  • Durée d’évolution des symptômes > 8 jours ; 
  • Retour de voyage en pays tropical depuis 2 à 5 jours et vaccination antidiphtérique non à jour ou non renseignée ; 
  • Grossesse avérée ou non exclue ; 
  • Immunodépression ou risque d’immunodépression dus à une pathologie (VIH) ou à un médicament (corticothérapie au long cours, immunosuppresseurs, chimiothérapie, carbimazole métimazole ou dérivé prescrit pour hyperthyroïdie) ; 
  • Insuffisance rénale sévère rapportée par le patient ou débit de filtration glomérulaire (DFG) < 30 ml/mn/1.73m2 selon CPK-EPI ou (DFG) < 40 ml/mn/1.73m2 selon CPK-EPI si cefpodoxime ; 
  • Antibiothérapie en cours pour une autre raison ; 
  • Episode similaire dans les 15 jours précédents ; 
  • Patient vu pour la 3ème fois pour odynophagie par le pharmacien depuis 6 mois sans avoir vu son médecin traitant ; 
  • Contre-indication à l’utilisation de l’amoxicilline, céfuroxime, cefpodoxime, azithromycine, clarithromycine et josamycine conformément au résumé des caractéristiques du produit (RCP) ; 
  • Doute du pharmacien ; 
  • Port d’un cathéter veineux implanté 
(2) Recherche de signes de complication locale et de gravité à l’examen endo-buccal dont signes évoquant un phlegmon de l’amygdale :
  • Température mesurée par le pharmacien > 39,5°C ; 
  • Altération franche des constantes : Pression Artérielle Systolique 110/min ou Fréquence Respiratoire > 20/min ; 
  • Difficulté respiratoire ou pour parler ; 
  • Trismus (limitation de l’ouverture buccale) ; 
  • Hypersialorrhée ; 
  • Cervicalgie ou torticolis limitant les mouvements de la tête.

Documents de traçabilité de la réalisation du TROD et de la dispensation d’antibiotiques

Toute réalisation d’un TROD à l’officine (quel que soit le résultat) nécessite la mise en place de procédures d’assurance qualité (Annexe II de l’arrêté du 21 mai 2024 modifiant l’arrêté du 1er aout 2016), comportant notamment les modalités de traçabilité des résultats des tests à inscrire dans le dossier de chaque patient (Annexe III de l’arrêté du 21 mai 2024 modifiant l’arrêté du 1er aout 2016). 

Le décret du 17 juin 2024 relatif à la délivrance sans ordonnance de certains médicaments, après réalisation d'un test rapide d'orientation diagnostique par les pharmaciens d'officine, prévoit que cette traçabilité comporte : 

1. Ses nom et prénom d'exercice ; 
2. La date de réalisation du test rapide d'orientation diagnostique ; 
3. L'identification unique dite “IUD” du test mentionné au 2° si ce code est disponible ou, à défaut, les informations suivantes : a) Le nom du fabricant ; b) La référence et le numéro de lot du test ; 
4. La dénomination du médicament délivré le cas échéant, ainsi que la posologie et la durée de traitement.

Mon espace santé et/ou attestation

Ces informations doivent être inscrites dans l'espace santé du patient, ou à défaut, transmises au médecin traitant par messagerie sécurisée (MSS). 

De plus, en cas de test positif ayant donné lieu à la délivrance de médicament, une attestation est remise au patient comportant la dénomination du médicament, sa posologie et la durée du traitement. En cas de test négatif ou d’allergie aux antibiotiques recommandés, il est préférable de conserver une attestation d’absence de dispensation d’antibiotiques à remettre au patient et au médecin traitant, pour une bonne coordination des soins. 

Un modèle d’attestation est disponible sur le site Ameli

Pour éviter la multiplicité des documents, à défaut de pouvoir alimenter le DMP, il peut être envisagé d’utiliser ce modèle d’attestation, que le test soit positif ou négatif, en y inscrivant en « points divers », l’identification (IUD) ou les références/n° de lot/DLU du test utilisé et de l’archiver à l’officine, en plus de la remise au patient et de son envoi par MSS au médecin traitant.

Ordonnancier

La délivrance de l’antibiotique sans ordonnance nécessite d’inscrire à l’ordonnancier de l’officine la mention “délivrance sans ordonnance à la suite d'un test rapide d'orientation diagnostique positif”, suivie du nom du pharmacien ayant réalisé le test, en lieu et place du nom du prescripteur.

Modalités de rémunération et de facturation

Le TROD :

La prise en charge de l’angine à l’officine est rémunérée 10 € TTC ou 15 € TTC selon les situations via la facturation du code « TRD » et sera remboursée à 70 % par l’Assurance maladie obligatoire :

  • 10 € TTC pour le patient se présentant spontanément à l’officine si le pharmacien ne délivre pas d’antibiotique à la suite du test réalisé en officine ou pour un patient orienté vers une pharmacie par son médecin avec une ordonnance conditionnelle d’antibiotiques quel que soit le résultat du test, 
  • 15 € TTC lorsque le patient se présente spontanément à l’officine et que le pharmacien délivre sans ordonnance un antibiotique à la suite du test réalisé en officine. 

Le pharmacien renseigne dans la facture :

  • Son numéro d’identification dans la zone prescripteur lorsque le patient se présente directement à l’officine, celui du médecin lorsque le patient est orienté par un médecin ; 
  • Son numéro d’identification dans la zone exécutant ; 
  • La date de réalisation du test comme date d’exécution : 
  • Lorsque le patient est orienté par son médecin : date d’exécution peut être différente de date de prescription 
  • Dans le cas où le patient se présente directement à l’officine : date de réalisation = date de prescription 
Les médicaments dispensés sans ordonnance

En cas d’accès direct, lorsque le pharmacien délivre sans ordonnance un antibiotique :

  • Il complète le bon de prise en charge mis à disposition sur amelipro ;
  • Il délivre et facture les traitements selon les conditions habituelles en utilisant son numéro d’identification dans la zone prescripteur et exécutant et transmet le bon de prise en charge comme pièce justificative (les taux de remboursement des médicaments sont ceux en vigueur). 

Tous ces éléments sont disponibles à la dernière page du mémo de l’Assurance maladie de la prise en charge de l’angine à l’officine.

Forfait

Selon l'avenant n° 1 à la convention nationale du 9 mars 2022 organisant les rapports entres les pharmaciens titulaires d'officine et l'assurance maladie, à titre exceptionnel et pour la seule année 2024, il est versé, au 1er semestre 2025, aux pharmaciens remplissant les objectifs de santé publique définis ci-dessous, les rémunérations forfaitaires suivantes : 50 € pour la réalisation d'au moins un TROD angine au sein de l'officine en 2024.

Responsabilités du pharmacien

Comme pour toute activité réalisée à l’officine, la responsabilité pénale et civile du pharmacien peut être engagé en cas d’erreur. 
Il est conseillé de se rapprocher de son assureur pour vérifier que la responsabilité civile professionnelle couvre cette nouvelle activité.

Références